
新建南京至淮安铁路(安徽段)、新建六安至安庆铁路以及新建阜阳至蒙城至宿州(淮北)铁路先期工程将于12月底正式开工。
中国e车网讯:11月25日,安徽合肥公共资源交易中心相继发布了《新建南京至淮安铁路(安徽段)先行工程施工招标公告》、《新建六安至安庆铁路先行工程施工招标公告》以及《新建阜阳至蒙城至宿州(淮北)铁路项目先行工程施工招标公告》。标志着这三条城际铁路先期工程将于12月底正式开工。
这三条铁路均是2020年省政府报告中提出的年内开工建设的项目,项目的可行性研究报告均已由安徽省发改委批复。但目前全线的初步设计工作仍在加紧进行,预计全线开工将在2021年。
具体招标详情和开工段落如下:
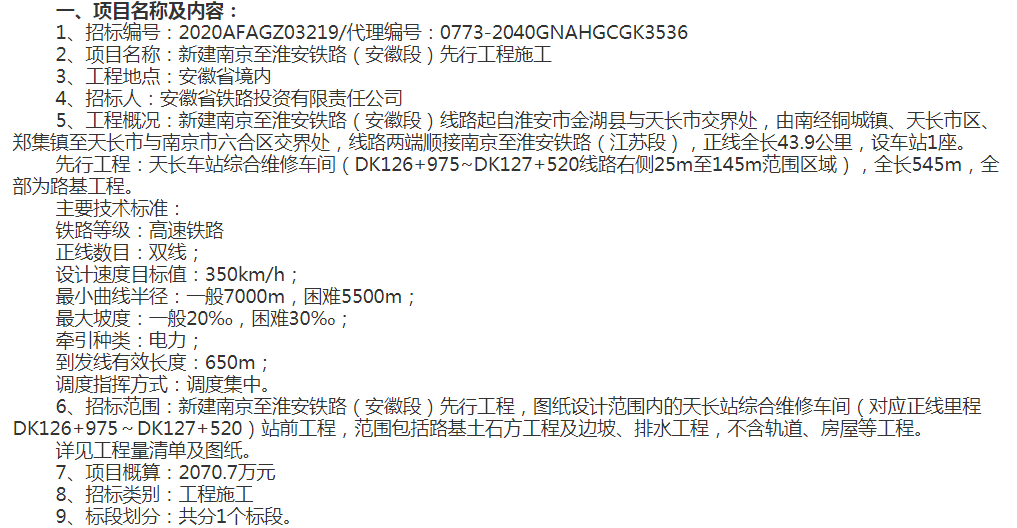
宁淮城际铁路安徽段
新建南京至淮安铁路(安徽段)线路起自淮安市金湖县与天长市交界处,由南经铜城镇、天长市区、郑集镇至天长市与南京市六合区交界处,线路两端顺接南京至淮安铁路(江苏段),正线全长43.9公里,设车站1座。铁路等级:高速铁路,设计速度目标值:350km/h。
先行工程:天长车站综合维修车间(DK126+975~DK127+520线路右侧25m至145m范围区域),全长545m,全部为路基工程。
项目概算:2070.7万元。
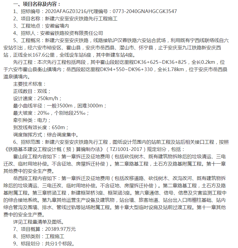
六安至安庆铁路
新建六安至安庆铁路,线路接轨沪汉蓉铁路六安站合武场,利用既有宁西线联络线自六安站引出,经六安市裕安区、霍山县,安庆市岳西县、潜山市、怀宁县,止于安庆至九江铁路新安庆西站,正线全长167.6公里,全线设车站6座,其中新建车站4座。铁路等级:高速铁路,设计速度目标值:250km/h。
先行工程:本次先行工程包括两段,其中霍山段起讫里程DK36+625~DK36+825,全长0.2km,位于六安市霍山县衡山镇境内,全部为路基工程;
岳西段起讫里程DK94+550~DK96+330,全长1.78km,位于安庆市岳西县温泉镇境内,为岳西车站线下施工范围,主要施工内容包括路基土石方、新建框架桥3座、框架涵3座以及站台墙、旅客地道、站台出入口雨棚柱基础等站场附属工程。
项目概算:20389.97万元。
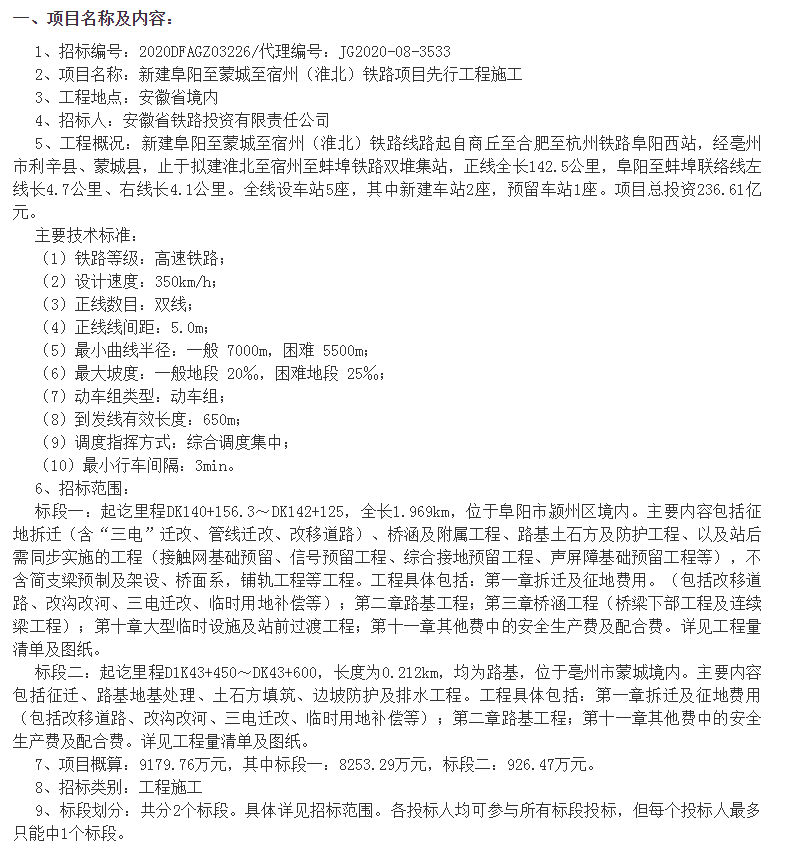
阜阳至蒙城至宿州铁路
新建阜阳至蒙城至宿州(淮北)铁路线路起自商丘至合肥至杭州铁路阜阳西站,经亳州市利辛县、蒙城县,止于拟建淮北至宿州至蚌埠铁路双堆集站,正线全长142.5公里,阜阳至蚌埠联络线左线长4.7公里、右线长4.1公里。全线设车站5座,其中新建车站2座,预留车站1座。项目总投资236.61亿元。铁路等级:高速铁路,设计速度目标值:350km/h。
先行工程:标段一:起讫里程DK140+156.3~DK142+125,全长1.969km,位于阜阳市颍州区境内(引入阜阳西站工程)。主要内容包括征地拆迁、桥涵及附属工程、路基土石方及防护工程以及站后需同步实施的工程。
标段二:起讫里程D1K43+450~DK43+600,长度为0.212km,均为路基,位于亳州市蒙城境内(为蒙城站淮北端路基工程)。
项目概算:9179.76万元,其中标段一:8253.29万元,标段二:926.47万元。
上一篇 : 单抗行业迎来蓬勃发展期,国产设备还需加速替代进口
下一篇 : 原料药成新蓝海,相关企业备受青睐
北京公司
市场合作:18511848676
地址:北京市海淀区上地东路9号得实大厦一层北区
湖南中项永达科技有限公司(湖南分公司)
地址:湖南省长沙市麓云路18号固特邦大厦二层
子公司:中项智控科技(北京)有限公司
联系电话:4008161360
中项网服务号
中项网小程序

中项网APP