
为充分调动农作物秸秆综合利用的积极性,有效促进生态环境改善和农业绿色发展,近日,广西壮族自治区农业农村厅联合广西壮族自治区糖业发展办、广西壮族自治区财政厅印发《广西壮族自治区农作物秸秆综合利用奖补(暂行)办法》,秸秆综合利用成效突出的县每年最高能领到1000万元的奖补资金。
以下为原文
自治区农业农村厅 自治区糖业发展办 自治区财政厅关于印发广西壮族 自治区农作物秸秆综合利用奖补(暂行)办法的通知
桂农厅发〔2020〕170号
各市农业农村局、糖业发展办、财政局:
为充分调动推进农作物秸秆综合利用积极性,有效促进生态环境改善和农业绿色发展,根据《中共广西壮族自治区委员会 广西壮族自治区人民政府关于全面加强生态环境保护坚决打好污染防治攻坚战的实施意见》(桂发〔2018〕13号)和《广西壮族自治区人民政府关于加快推进广西现代特色农业高质量发展的指导意见》(桂政发〔2019〕7号)要求,自治区农业农村厅联合自治区糖业发展办、自治区财政厅研究制定了《广西壮族自治区农作物秸秆综合利用奖补(暂行)办法》,现印发给你们,请遵照执行。
广西壮族自治区农业农村厅
广西壮族自治区糖业发展办公室
广西壮族自治区财政厅
2020年12月31日
广西壮族自治区农作物秸秆综合利用奖补(暂行)办法
第一条 为充分调动推进农作物秸秆综合利用的积极性,有效促进生态环境改善和农业绿色发展,根据《中共广西壮族自治区委员会广西壮族自治区人民政府关于全面加强生态环境保护坚决打好污染防治攻坚战的实施意见》(桂发〔2018〕13号)和《关于推进秸秆综合利用补偿制度试点工作的函》[〔2020〕农科(能生)字第29号]要求,结合我区实际,制定本办法。
第二条 本办法所称农作物秸秆综合利用奖补资金(以下简称奖补资金),是指自治区财政统筹中央财政转移支付资金、自治区本级财政资金等安排用于支持农作物秸秆综合利用的财政补助资金。
第三条 农作物秸秆综合利用奖补资金由自治区农业农村厅会同自治区糖业发展办、自治区财政厅共同管理,按照相关规定定期开展评估。
第四条 自治区财政厅负责奖补资金财政规划和年度预算编制的审核工作,对自治区农业农村厅、自治区糖业发展办提出的全区农作物秸秆综合利用奖补资金分配方案进行审核并下达,同时一并下达资金绩效目标,对资金使用情况进行监督,推进区直主管部门及资金使用单位实施全过程绩效管理。
自治区农业农村厅、自治区糖业发展办分别负责指导、推动和监督全区水稻、玉米、薯类、花生、油菜、大豆等主要农作物和糖料蔗秸秆综合利用工作(包括农垦系统和制糖企业的糖料蔗种植基地),下达年度工作任务清单,研究提出资金分配建议方案,负责编制资金年度绩效目标并随部门预算或资金分配方案一并报自治区财政厅审核,负责项目实施过程跟踪监控,负责资金使用的具体管理和监督、项目实施完成的绩效评价(包括自评)工作。
市、县(市、区,以下简称县)农业农村部门、糖业主管部门、财政部门参照自治区对应单位职责分工做好农作物秸秆综合利用奖补资金分配、资金拨付、资金管理、资金监督、项目组织实施及绩效评价管理等工作。
第五条 资金支出范围。由县级人民政府结合实际工作需要用于秸秆综合利用、扶持秸秆产业化发展、建设收储运体系所需的农资种苗、机械设备、收储设施和离还田作业补助等。奖补资金必须专款专用,不得用于补助单位人员经费、机构正常运转等支出,以及其他与秸秆综合利用无关的支出。
第六条 市、县农业农村、糖业、财政部门应当加快预算执行,同级财政部门要加快资金拨付,提高资金使用效益。
第七条 各级农业农村部门和糖业主管部门负责核实奖补资金支出内容并向同级财政部门提交奖补资金使用(或拨付)申请,督促检查任务清单完成情况,为财政部门按规定标准分配、审核拨付资金提供依据。
第八条 县级农业农村部门和糖业主管部门应当根据自身工作实际情况制定、实施内部财务管理制度,对农作物秸秆综合利用奖补资金管理风险进行预防和控制。依法接受并主动配合审计、纪检监察和财政部广西监管局等部门和单位的监督检查,对发现的问题及时整改。
第九条 奖补资金评价激励对象为全区县级人民政府。
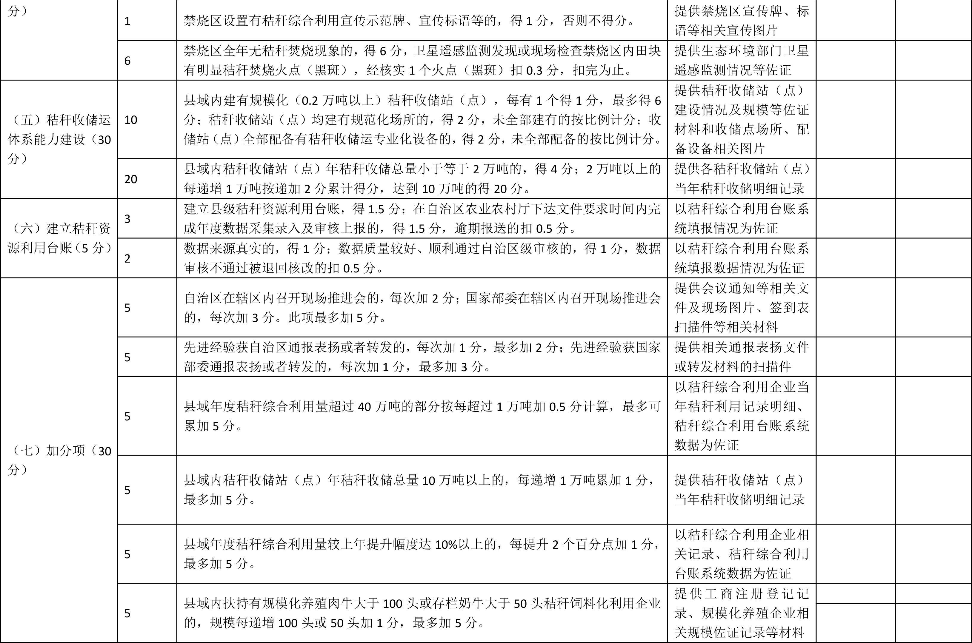
第十条 秸秆综合利用工作实行年度考核评分,考评内容为:建立秸秆综合利用工作机制、创建秸秆综合利用长效机制、秸秆综合利用总体状况、禁烧区秸秆全量利用情况、收储运体系能力建设、建立秸秆资源利用台账等6个方面和加减分项。考评结果作为奖补依据,具体考评内容和评分标准详见附件。
第十一条 农作物秸秆产生量等主要考评基础数据按照《农业农村部办公厅关于做好农作物秸秆资源台账建设工作的通知》(农办科〔2019〕3号)要求和规定执行,以统计部门发布的主要农作物年度种植面积和产量等相关数据为基数进行统计和计算。
第十二条 自治区统筹安排资金用于奖补秸秆综合利用成效突出的县(可连续奖补但不超过3年),根据全区年度各县秸秆综合利用情况,分等次分别对综合利用成效突出的县进行奖补,每县奖补金额最高不超过1000万元,具体年度奖补县个数及金额由自治区农业农村厅牵头会同相关部门根据当年度中央及自治区有关资金安排等实际情况确定。每年具体申报、评审和考核时间另行通知。申报程序、评审和考核方法如下:
(一)申报推荐。各县根据本地区上年秸秆综合利用工作开展情况,对照考核要求(见附件)进行自荐申报,并将申报材料(附相关佐证材料)报送市级农业农村局。市级农业农村部门会同本级糖业主管部门审核汇总申报县材料,根据申报县历年工作完成情况、申报自评得分和县域秸秆总产生量大小等进行综合评价和筛选,按照每市推荐总数不超过3个县的要求,联合行文向自治区农业农村厅、自治区糖业发展办报送推荐县材料。
(二)考核评审。自治区农业农村厅、自治区糖业发展办会同自治区财政厅、自治区发展改革委、自治区生态环境厅、自治区工业和信息化厅等部门组建自治区考评工作组,通过查看自评报告及有关佐证材料等方式,结合日常监督检查、秸秆资源利用台账数据等情况,对推荐县秸秆综合利用工作情况进行考核评审,初步形成拟奖补县推荐名单。
(三)组织核查。自治区农业农村厅会同自治区糖业发展办等有关部门组成核查工作组,对推荐的拟奖补县进行实地抽查核查,及时向自治区考评工作组反馈核查情况。
(四)综合评价。自治区考评工作组对相关评审意见和核查情况进行汇总,确定考核分数和做出综合评价,报送自治区农业农村厅和自治区糖业发展办。
(五)考核公示。依据考核得分从高到低初步确认奖补县名单和获奖等次,拟奖补县名单由自治区农业农村厅、自治区糖业发展办联合进行公示无异议后按获奖等次予以奖补。
(六)资金拨付。对确定的奖补县按等次给予资金奖补激励,奖补资金由自治区财政厅根据自治区农业农村厅和自治区糖业发展办提出的分配方案下达有关县人民政府。
第十三条 各县对报送材料的真实性负责,严禁弄虚作假。自治区农业农村厅和自治区糖业发展办负责评价工作的监督管理,对核查考评中发现存在重大问题或虚报数据材料的县,予以通报批评,3年内不得纳入奖补名单。
第十四条 本办法由自治区农业农村厅会同自治区糖业发展办、自治区财政厅负责解释。
第十五条 本办法自颁布之日起施行。实施期限暂定为2020—2025年,到期前由自治区财政厅会同自治区农业农村厅和自治区糖业发展办按程序组织综合评估,视评估结果确定政策保留、调整或取消。
附件:广西壮族自治区农作物秸秆综合利用考核内容及评分标准
上一篇 : 总投资约45.24亿元!太原武宿机场周边要配建22条道路
下一篇 : 预防新冠病毒要根据不同的需求选择不同的口罩
北京公司
市场合作:18511848676
地址:北京市海淀区上地东路9号得实大厦一层北区
湖南中项永达科技有限公司(湖南分公司)
地址:湖南省长沙市麓云路18号固特邦大厦二层
子公司:中项智控科技(北京)有限公司
联系电话:4008161360
中项网服务号
中项网小程序

中项网APP